首页
关于我们
产品中心
项目案例
新闻动态
联系我们
1
2
首页
>>
新闻动态
>>
行业新闻
>>
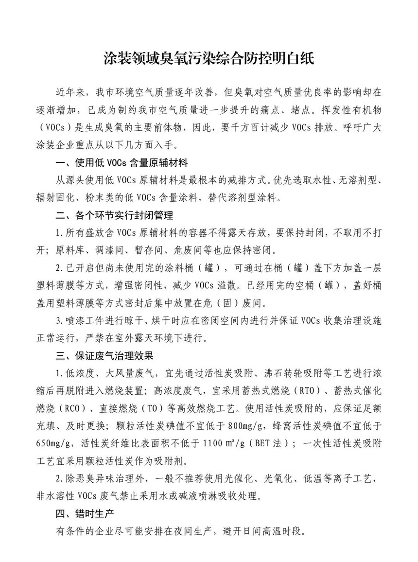
涂装、印刷、有机化工领域臭氧污染综合防控明白纸
新闻动态
公司新闻
行业新闻
详细内容
涂装、印刷、有机化工领域臭氧污染综合防控明白纸
近日,济南市生态环境局发布了2024年
夏季臭氧污染综合防控明白纸,涉及
涂装、印刷、有机化工
等三大领域。
上一篇
未有效甄别VOCs治理单位,RTO炉燃烧工程粗制乱造
下一篇
淘汰低效VOCs设施,地方再出招
网站导航
更多
关于我们
产品中心
新闻动态
联系我们
产品范围
更多
蓄热式氧化装置(RTO)
蓄热式催化氧化装置(RCO)
催化氧化(燃烧)装置(CO)
吸附浓缩装置
吸附浓缩+冷凝回收装置
除尘装置
联系人微信
网站导航
产品范围
联系我们
马经理 136-1378-1888
yepoma@163.com
河南省开封市宋城路92号(科创中心)
豫ICP备2024067614号-1
客服中心
联系方式
13613781888
扫码加微信
技术支持:
良言多米网络
|
管理登录